近日,孙威江教授科研团队利用PacBio长读长测序和Hi-C技术,首次完成了茶树三倍体染色体级别基因组的高质量组装,并成功绘制了茶树叶片单细胞转录组图谱,系统揭示了茸毛(茶毫)发育的细胞分化路径和关键调控基因。这一成果为茶树分子育种和植物发育生物学提供了宝贵资源。
基因组破译:三倍体茶树的遗传密码
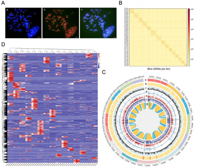
福鼎大毫茶作为白茶的当家品种,具有萌芽早、抗逆性强、叶片茸毛密集等特点。研究通过荧光原位杂交(FISH)确认其染色体组型为2n=3x=45,属于同源三倍体。利用PacBio HiFi测序结合Hi-C辅助组装,获得了约8.3 Gb的基因组序列,挂载至45条染色体,scaffold N50达到182 Mb。基因组注释共预测出30,568个基因,其中17,601个基因存在三个等位位点,展现了高度的杂合性和重复序列复杂性(TE占比65.9%)。
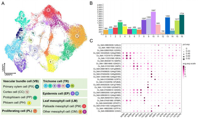
单细胞图谱:追踪茸毛发育轨迹
为解决茶树叶片次生代谢物多、原生质体制备难的问题,研究采用细胞核分离结合10x Genomics单细胞RNA测序技术,成功获取了叶片表皮、叶肉、维管束和茸毛细胞的转录组数据。通过聚类分析,共鉴定出17个细胞亚群,并利用拟南芥细胞标记基因数据库比对,明确了茸毛细胞(TR)、叶肉细胞(LM)、表皮细胞(EP)和维管束细胞(VB)等主要细胞类型。

研究发现,茸毛细胞在G2期细胞比例显著高于其他细胞(达37.5%),表明茸毛发育与细胞周期调控密切相关。通过拟时间轨迹分析,构建了表皮细胞向茸毛分化的动态路径,并识别出在分化早期(state1-2)和晚期(state3)特异性高表达的关键基因模块。
研究进一步筛选到35个茸毛特异性标记基因。其中,CsGL3(同源于拟南芥GLABRA3)在茸毛发育后期表达显著上升,其在拟南芥中过表达导致叶片和茎秆茸毛密度显著增加(P<0.01),证实其正向调控茸毛形成。另一方面,CsCUT1(参与角质层蜡质合成)在茸毛发育早期高表达,过表达后拟南芥茸毛分枝减少、密度下降57%,说明其抑制茸毛分枝的功能。同时,研究还发现转录因子CsMYB4在表皮细胞向保卫细胞分化过程中表达上调,而在茸毛发育中表达受抑制,过表达显著抑制拟南芥茸毛形成(密度降低88%),提示其在细胞命运抉择中起负调控作用。

本研究首次提供了茶树三倍体高精度基因组和单细胞水平叶片发育图谱,为解析多倍体植物复杂性状的遗传基础树立了新标杆。所发现的茸毛相关基因为茶树育种提供了分子靶点,单细胞技术方案也为木本植物细胞学研究提供了范本。未来,结合空间转录组与多组学整合分析,将进一步推动茶树品质改良和发育调控网络的解密。
论文信息:本研究发表于《Horticulture Research》(DOI:10.1093/hr/uhaf352),基因组与单细胞数据已公开(NGDC登录号:CRA033556)。
